园区管理系统
园区管理系统
admin
发布时间:2024-11-24
浏览: 次 智慧园区管理系统是一种综合性的管理平台,它利用物联网(IoT)、云计算、大数据、人工智能(AI)等先进技术,对园区内的设施、资源、环境、安全等进行全面感知、智能分析、精准控制和优化决策,从而实现园区的智能化、高效化、节能化管理。
一、系统特点
1、高度集成化:智慧园区管理系统集成了多种功能模块,实现了对园区内各类资源和服务的集中管理。
2、智能化决策:通过大数据分析和人工智能算法,系统能够自动学习和优化管理策略,提供智能化的决策支持。
3、高效便捷:系统支持远程监控和管理,提高了管理效率,降低了人工干预的成本。
4、安全可靠:系统具备完备的权限体系和多种用户验证方式,确保数据的安全性和完整性。
二、功能概括
1、智能监控与管理:
实时监控园区内的关键设施、设备和环境参数,如电力、水、燃气等能源消耗,以及温度、湿度、空气质量等环境指标。
通过物联网技术,实现对园区内各类资产的精准定位和追踪,包括固定资产、流动资产和人员等。
集成视频监控、门禁系统、报警系统等,形成全方位的安全监控网络,确保园区安全。
2、数据分析与决策支持:
收集、整合和分析园区内各类数据,包括运营数据、能耗数据、人流数据等,为园区管理者提供全面的数据支持。
利用大数据分析和人工智能技术,挖掘数据背后的规律和趋势,为园区运营决策提供科学依据。
生成各类报表和图表,直观展示园区运营状况,便于管理者快速了解园区整体情况。
3、能源管理:
监测和控制园区内的能源消耗,包括电力、水、燃气等,实现能源的智能调度和优化配置。
通过智能节能技术,如智能照明、智能温控等,降低园区能耗,提高能源利用效率。
4、安防管理:
实现人脸识别、车牌识别等智能识别技术,提高园区入口和关键区域的安全管理水平。
建立完善的报警和应急响应机制,确保在紧急情况下能够迅速响应和处理。
5、物业管理:
提供物业报修、缴费、投诉等一站式服务,提升物业服务效率和用户满意度。
管理园区内的公共设施,如停车场、会议室、健身设施等,确保设施的正常运行和有效利用。
6、智能服务:
通过移动应用、智能终端等设备,为园区用户提供便捷的服务,如导航、预约、查询等。
集成智能语音助手、智能客服等人工智能技术,提升用户服务体验。
7、集成与联动:
实现与园区内其他智能化系统的集成和联动,如智能楼宇系统、智能安防系统、智能照明系统等,形成统一的智能化管理体系。
通过统一的平台或接口,实现不同系统之间的数据共享和交互,提高园区的整体智能化水平。
三、产品介绍
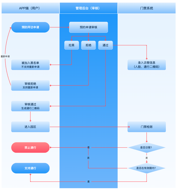
(一)系统流程



(二)后台登录

(三)安防管理



(四)人车管理

(五)能耗管理

(六)巡检管理

(七)大屏管理





(八)APP管理









